| নং | শিরোনাম | সেবার ধাপ | কার্যকলাপ |
|---|---|---|---|
| | |||
| ১ | কী সেবা কিভাবে পাবেন | দেখুন | |
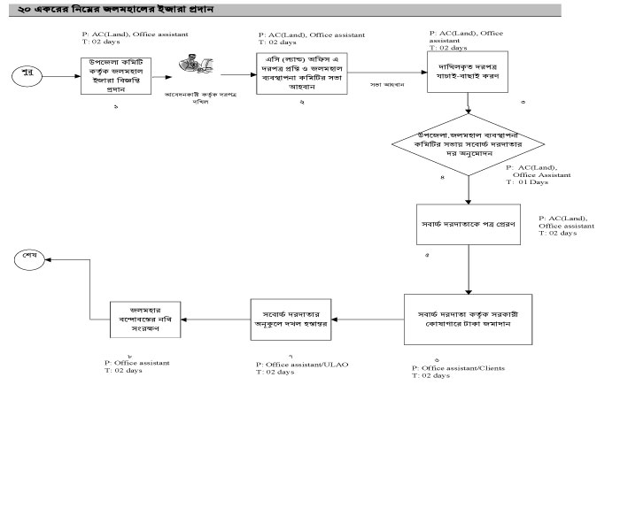
| ২ | ২০ একরের নিম্নের জলমহাল ইজারা প্রদান | দেখুন | |
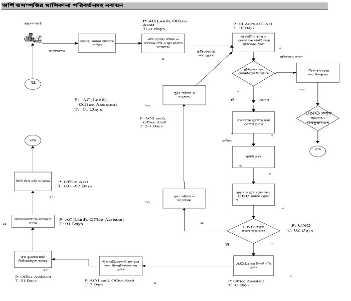
| ৩ | অর্পিত সম্পত্তির মালিকানা পরিবর্নতনসহ বায়ন | দেখুন | |
| ৪ | অর্পিত সম্পত্তির নবায়ন | দেখুন | |
| ৫ | জলমাহাল ইজারা প্রাপ্তির প্রক্রিয়া | দেখুন | |
| ৬ | অকৃষি খাস জমি বন্দোবস্ত প্রদানের প্রক্রিয়া | দেখুন | |
| ৭ | নামজারী প্রক্রিয়া | দেখুন | |
| ৮ | হাট বাজারের দোকান প্রাপ্তি | দেখুন | |
| ৯ | কৃষি খাস জমি বন্দোবস্ত | দেখুন |